春暖花開,在全國上下和廣大人民群眾共同努力下,全國疫情防控形勢持續向好、生產生活秩序加快恢復的態勢不斷鞏固和拓展,全國人民總算迎來了抗疫一大階段性的勝利,武漢也漸漸有了煙火氣。


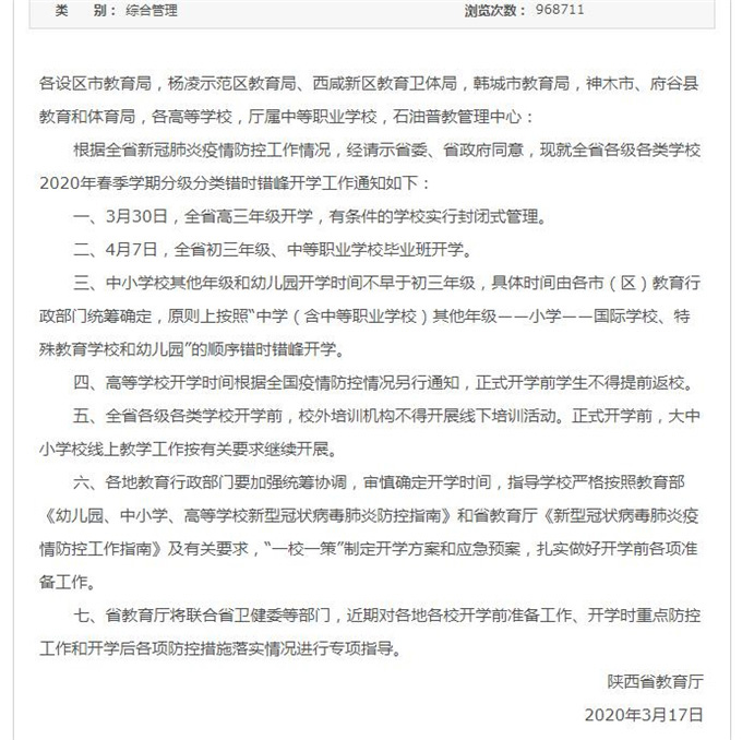
自3月17日,陜西省教育廳明確高三、初三年級開學時間后,不少的萬通學生都十分關心什么時候才能回學校。對于學生們來說,原來巴不得假期再長一些,現在卻天天盼著開學,想回到教室再聽聽老師的指導,和同學們一起實訓改裝,和舍友們再打一場籃球賽。
學校很理解學生和家長們迫切的心情,但是請大家再等等,西安萬通正在有序地推動著復學準備工作,現已進入開學倒計時,一旦確定開學時間會第一時間向社會公示,同時給學生和家長們發布通知的。

自疫情發生以來,西安萬通汽車學校實行了全封閉的校園管理,每天會有學校工作人員對校園內的教室、食堂、走廊、寢室、辦公區域等公共場所進行消毒。并且所有到崗教師及相關工作人員,每日都會完成體溫檢測做好相關記錄。同時,學校還制定了校園防疫等相關規定,對于學生返學上課可能遇到的問題做好相應預案。所以學生和家長們盡可放心,靜待開學通知。同時小萬還要提醒大家注意以下幾點:
一、學生居家期間請注意:
1.每日做好健康檢測,主動測量體溫并及時向班主任匯報身體健康情況。出現可疑癥狀時,主動佩戴口罩,避免接觸他人,及時就醫。
2.每日做好有效開窗通風,一天3-4次,每次20-30分鐘,保證空氣流通。
3.適當進行體育鍛煉,增強身體免疫力,還可以適當補充腸道益生菌,提高身體免疫。
4.根據天氣變化情況及時增減衣物,避免受涼產生疑似癥狀。
5.根據線上課程安排,調整好作息時間,形成緊湊有規律的學習作息模式并認真執行,才能在開學后很快進入學習狀態。

二、學生返校途中請注意:
1.家里有條件的建議乘坐私家車返校,如果要乘坐公共交通工具,一定要全程佩戴一次性外科醫用口罩。
2.保持手衛生,減少接觸如交通工具等公共物品部位,盡量減少途中進餐的頻率和時間。
3.途中留意周圍旅客健康狀況,避免與可疑人員近距離接觸。避免在人員密集、通風不良的場所逗留。發現身邊出現可疑癥狀人員應及時報告乘務人員。

三、返校學生除必備學習生活用品,還需自備:
1.充足的一次性醫用外科口罩或N95/KN95型口罩,其中一次性醫用外科口罩須每4小時更換一次,嚴防病毒傳播。
2.綠色的西安市一碼通和學生監護人簽訂的《返校學生承諾書》。
3.便攜飯盒和餐具,可有效防止交叉感染,用后即清洗。
4.可隨身攜帶保溫杯,適當飲用抗感防疫茶飲,增強自身抵抗力。

目前開學的各項準備工作正有條不紊地進行著。西安萬通汽車學校將堅決貫徹國家教育部的三個開學原則——疫情沒有得到基本控制前不開學;學校基本防控條件不具備不開學;師生和校園公共衛生安全得不到切實保障不開學,保障全校師生的生命健康安全!

開學在即,現在有越來越多學生家長來校咨詢報名,報名熱情正在持續升溫中!目前,西安萬通的熱門專業,尤其是校企定向班的名額告急,還未報名的家長學子要抓緊時間哦~
西安萬通汽車學校:韓澤豪 夢想與未來:從武術少年到汽修新星
西安萬通汽車學校——葉鈺成 從打工少年到新能源技術工程師
不看分數!免試入學!西安萬通2024夏秋季定向班了解一下~
職場太難?那是你沒來報名西安萬通!
西安萬通“技能秘籍”已發布,請加入你的主場!
把握汽車市場脈搏,西安萬通新能源短期班為您打開職業新大門
考不上高中≠焦慮,職校=優選項
西安萬通汽車學校隆重舉辦“無奮斗,不青春”系列活動開幕儀式
溫馨提示:如果你想學汽車技術,而又擔心各種問題,請單擊“在線咨詢”,或撥打學校招生熱線:029-85838966,預約來校享路費報銷最高400元。
微信公眾號
了解最新助學政策
萬姐微信
掃一掃帶你看校園
學校地址:西安市長安區-環山路雁引路口(公交站) PC網站:http://www.sanwan123.com 手機站:http://3g.sxwtqx.com
版權所有:西安萬通汽車職業技能培訓學校有限公司 陜ICP備2020016035號